•  

最新消息

115年波蘭政府獎學金

2026年01月27日

(一)具中華民國國籍。


(二)於我國立案之公私立大學畢業,取得學士以上學位證書。


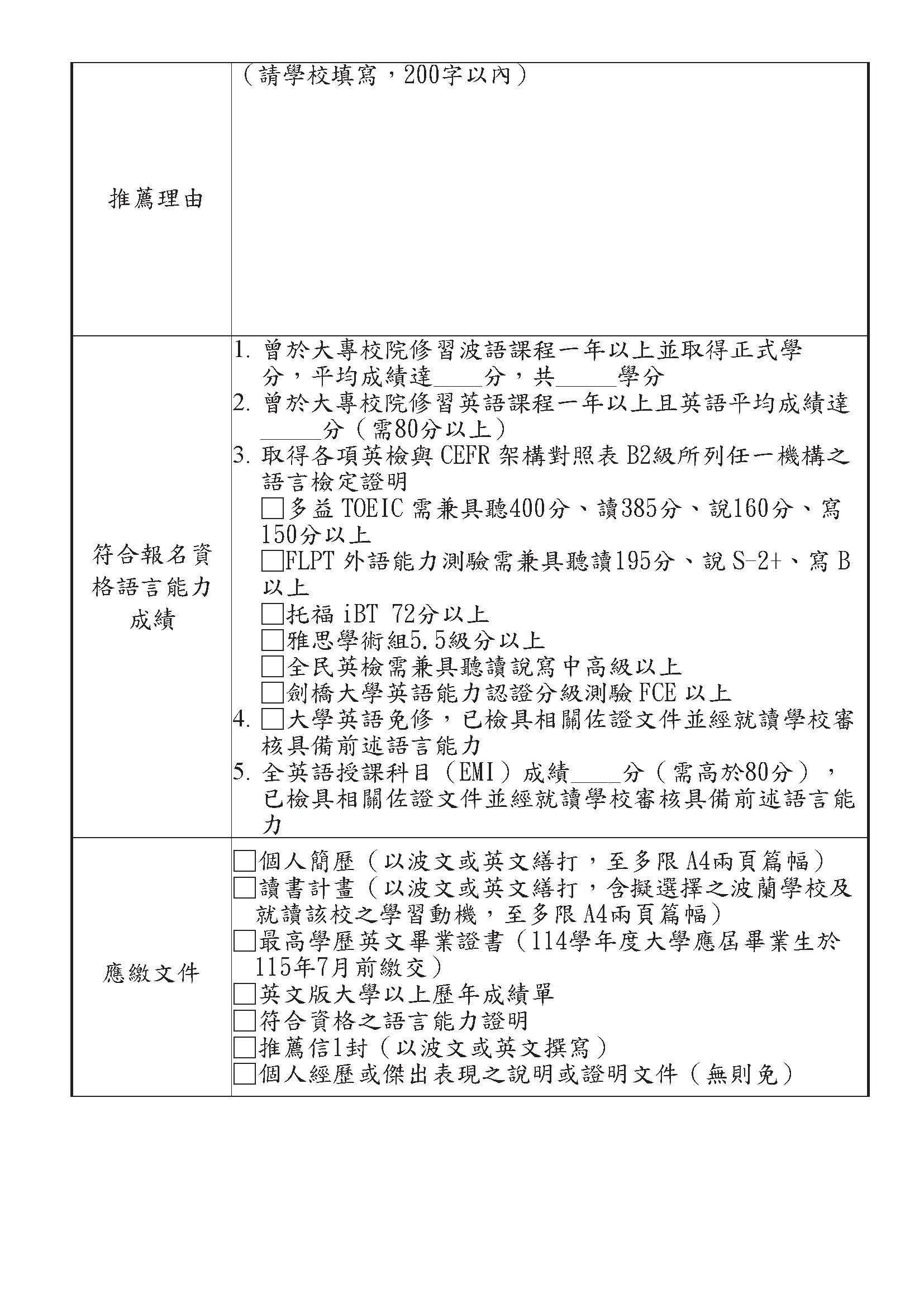
(三)具下列語言能力條件之一者:


1、曾於大專校院修習波蘭語課程1年以上並取得正式學分者。


2、曾於大專校院修習英語課程1年以上且英語平均成績達80分者。


3、取得各項英檢與CEFR架構對照表B2級所列任一機構之語言檢定證明。大學英語免修或全英語授課科目 (EMI)成績80分以上者,應檢具相關佐證文件並經就學校審核具備前述語言能力。


(四)獲獎後能具結保證於受獎期間不非法打工、不擔任與學生身分不符之職務(務必遵守波蘭相關入出境及居留規定)。


(五)未曾領取本獎學金。


申請期限:即日起至115年3月9日。申請文件1式紙本送至國際處,另需繳交一份PDF電子檔至 yccheng@nchu.edu.tw(信件主旨請寫上「教育部辦理 115學年度波蘭政府獎學金甄選簡章」)。